Identification and Analysis of Land Use, Land Use Change, and Forestry in the ASEAN Region
Background
The Land Use, Land-Use Change, and Forestry (LULUCF) sector holds significant importance in mitigating climate change due to its potential to reduce greenhouse gas (GHG) emissions and store carbon. The sector offers significant near-term mitigation potential, providing food, wood, and other renewable resources, while also supporting biodiversity conservation. Considering that human habitation and economic activities are cumulatively changing the surface of the Earth, data on LULUCF can substantially improve understanding of the actual economic situation compared with the nationally determined contributions (NDCs) for GHG reduction and climate action efforts.
The project on Identification and Analysis of Land Use, Land Use Change, and Forestry (LULUCF) in the ASEAN Region seeks to develop a comprehensive understanding of how land use dynamics contribute to greenhouse gas (GHG) emissions and carbon sequestration across Southeast Asia. The initiative responds directly to the growing need among ASEAN Member States (AMS) for harmonized data, consistent methodologies, and regionally relevant evidence to guide land use and forestry policies in support of climate action and sustainable development.
Recognizing that land use change — including deforestation, forest degradation, agricultural expansion, and urbanization — remains a dominant source of emissions in many AMS, the project aims to generate a harmonized regional LULUCF database and analytical framework that can support climate mitigation, adaptation planning, and the achievement of NDC targets. By providing updated and spatially explicit information, the study will help identify critical trends, emerging pressures, and successful management practices across different agro-ecological and socio-economic contexts in ASEAN.
Objectives
The project's main objective is to define and assess the existing LULUCF and its development in the ASEAN region. This will be interpreted and analyzed in accordance with the current NDCs and national land use plans of the AMS.
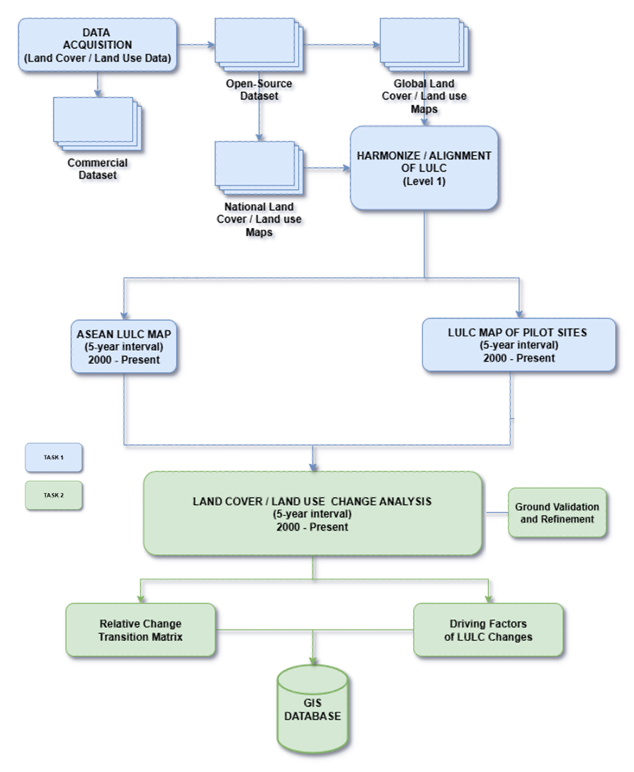
Specifically, the project will:
- Assess and map land use and land cover (LULC) changes in ASEAN from 2000 to the present,
- Analyze the driving forces behind land use change, integrating biophysical, socio-economic, and policy dimensions to identify patterns and causal relationships.
- Identify and document representative case studies in selected AMS (initially Thailand, Indonesia, and Cambodia) to provide localized insights on LULUCF dynamics and their alignment with national policies and NDCs.
- Develop a regional database and information inventory that consolidates geospatial and statistical data on land use, land cover, and forestry, serving as a shared resource for ASEAN governments and institutions.
- Produce policy recommendations and upscaling strategies to promote sustainable land use and forestry practices that enhance carbon sinks, reduce emissions, and support rural livelihoods.
Components
Component 1. Identification and assessment of land use, land use change, and forestry in the ASEAN region
Open-source satellite images will be utilized to develop ASEAN regional land-use maps. Existing land use, including forest areas, agricultural areas, built-up areas, open spaces, and inland water, will be generated using open-source GIS-RS software.
Component 2. Analysis of existing LULUCF and its development in the ASEAN region from 2000 to date
The changes in land use associated with GHG emissions from 2000 to the present will be estimated using spatial data science. A detailed assessment of the pattern and pathways of land use change in Southeast Asia will be conducted by identifying the spatial distribution characteristics of land use change.
Component 3. Database Development
A regional LULUCF information database will be developed to store, visualize, and share harmonized spatial datasets and analytical outputs with AMS and stakeholders.
Component 4. Development of upscaling strategy and policy actions of sustainable LULUCF management in the ASEAN region
Land use change in ASEAN and its driving factors will be analyzed in relation to the current NDCs of the AMS. A comprehensive analysis of existing policies and programs in the AMS related to LULUCF will be conducted to identify the gaps and challenges in implementation.
Process Workflow
